屏東縣萬丹鄉農會
Menu
關於萬農
活動看板
農特產品
線上購物
休閒旅遊
聯絡我們
登入
購物車
FB
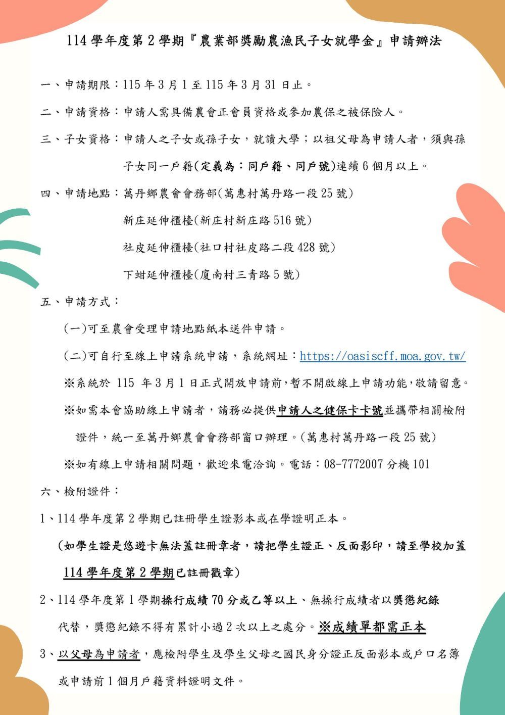
114學年度第2學期『農業部獎勵農漁民子女就學金』申請辦法
線上申請系統網址:
https://oasiscff.moa.gov.tw/
申請文件下載處
:
購物車
登入
Close
帳號
密碼
驗證碼
Voice Play
8672
本功能需使用支援JavaScript之瀏覽器才能正常操作
登入
註冊會員
忘記密碼
登入成功